卷首语


    学海无涯,我们扬帆远航,不畏长风与巨浪;书山跋涉,我们携手共渡,无论坎坷与险阻;在青春的舞台,飞扬着个性的精彩。学风是一所学校校风的重要体现和核心要素,建设优良的学风,是提高教学质量、培养合格人才的重要保证。作为21世纪的大学生,我们肩负着振兴中华的高尚使命。再者,作为一名即将成为人民教师的师范生,学风也影响着我们未来教书育人的行为准则。优良的学风也是激励学生奋发向上、立志成才的精神动力,是激发学生学习的积极性和创造性的基础,是最终造就一所大学强大生命力的支柱。

   为了全面贯彻党和国家的教育方针,促进班级同学整体素质的提高,培养同学们优良的社会适应能力,促进优良学风的形成,更好的调动全班同学的积极性,引导同学们刻苦学习奋发成才,促进同学们全面发展,我班采取了一系列措施进行班级学风建设活动,现将学风情况汇报如下。

一、班级风貌展示

   一个班集体要想有凝聚力,首先要培养大家团结协作的精神。一个班集体就是一个家,温暖与否要靠集体里每位同学的悉心经营,我们同甘共苦,同心同德,才能取得很好的成绩。我们需要增加同学们的班级自豪感,集体荣誉感,形成了团结协作,拼搏进取的团队精神,这种精神激励着我们不断前进,形成了一股强大的班级凝聚力。同时向同学强调:团结合作精神也将是未来用人单位最需要的重要素质之一,因此,学生必须从现在开始培养。以后将主要通过小组的团队工作来培养他们在这方面的能力,比如说重要的班级活动都应该由一个个小团队相互配合,共同完成的,学习上我们大家共同努力,互帮互助,形成了良好的学习风气。

1)理念口号  德才兼备

   优良的班级理念口号能使全班同学自觉形成一种“比学习”,“比进步”的良好的氛围,使全体学生都能设定较高目标而刻苦学习,追求上进,从而有利于良好学风的形成。我们班级秉承“学高为师,身正为范”的班级理念,在追求优秀学习成绩的同时,也注重高尚品行的培养,只有这样,才能在未来成为学生的典范。

2)培养骨干 狠抓核心

a)模拟小班制(略)

b班干部的工作职责

  班长:
  把握班级工作主体的主体方向和工作重点,根据系活动计划安排做好班级工作的总体策划。
  团支书:
  团支部书记全面负责支部工作并主持日常工作。
  学习委员:
  通过工作抓好整体学习水平的稳步提高。分析每学期的课程特点,注意同学的学习动态。
  宣传组织委员:
  宣传内容,贴近同学生活,反应班级活动的成绩和同学的心声,紧扣社会热点,指导同学形成正确的价值观和世界观。
  心理保健员:

  宣传心理健康知识,传播心理健康理念。维护本班学生的心理健康,发现问题的,及时报告老师,或推荐到心理咨询室寻求帮助。 

(c) 党员,团员情况简介(略)

我班共50名同学,其中团员50名,预备党员6名,且有多名同学已顺利通过党校结业考试。


二、学风建设措施

1)组织制度建设

   良好的制度建设有利于优良班风的形成,有利于提高班团委工作的规范意识、科学意识,对提高班级管理效率有良好的促进作用。我们班建立了班团委责任制和每周班团委例会制,制度要求班团委干部充分明确自己在学风建设中的任务、责任以及应该树立的良好形象,定期交流并且积极实施学风建设的积极性措施。

 

a. 班团委责任制
   班团委责任制,其要求班团委干部充分明确自己的任务与责任,将老师传达的要求及各项事宜及时传达给学生,架起师生间沟通的桥梁,并且积极相互帮助。此外,班团委作为班级里的骨干,事事积极带头,在班内树立榜样模范的形象。
b.班团委例会制
  我们班级的党员、预备党员及班团委定期开展思想汇报活动,交流两周内在学习、生活、思想中遇到的问题及感想。

针对党中央的新精神、新要求开展专题学习活动。

  我们班的每一位同学都在不断地努力,大家都积极向党组织靠拢,坚持用党员的标准来严格要求自己。相信在不久的将来,我们中的更多的同学可以成为光荣的共产党员,使我们的11师范班更加壮大。

 

2)思想建设

班级工作的开展离不开同学们的支持与配合,同学们有良好的思想动态是开展班级工作的重要保证。

1. 团日活动

     每月一次的团日活动帮助同学们切实提升政治思想素质,确立积极的为国为民族振兴的学习使命,提振学习动机,通过团体讨论明确学习目标,提升学习责任意识的同时也增强了班级凝聚力。

   以下列举了我们班近年来的优秀团日活动:


大二第一学期主要活动

追忆往昔,还看今朝

感恩生命,活出精彩

新媒体,新力量,新青年



大二第二学期主要活动

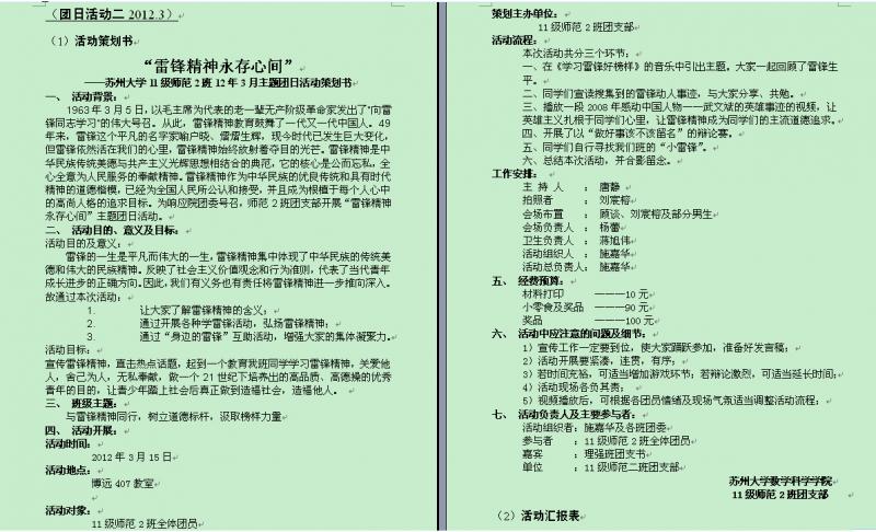
雷锋精神永存心间

那些年,我们在苏大成长

我的中国梦

我和春天有个约会——放飞你的梦想

大三第一学期主要活动

我学数学,但我绝对不是书呆子

低头族——错过的不只是风景

在此,我们谨以“雷锋精神永存心间”团日活动做详细展示:


 

活动照片:


 


 

 

2.推优扶困

  班团每学期初会根据上学期的成绩梳理出成绩优秀生,和学业困难生,请优秀同学展示学习经验分享学习心得,班委会对学习困难生进行一对一的情况交流,了解他们的学习困难所在,并选派优秀生进行一对一帮扶,通过推优扶困活动,树立了全班同学一起进步,共同优秀的学习理念。

 

3)积极学习心理建设

  班团注重同学积极心理建设,定期开展诸如“如何建立学习亲密关系”、“大学生必须具备的五大能力”“如何管理学习压力”等学习类励志类讲座和 座谈。班级心理委员会将同学的学习心态每周上报给辅导员,并协助辅导员做好学习励志工作。(图片)

 

4)健全的网上网下学习平台

·网络学习平台健全。班级建立“教棒执起”的QQ群,方便同学间交流讨论如何提高专业知识、职业技能,分享优秀教案和教学视频。


 


 

·开通答疑信箱。积极与任课老师沟通,并在每科开设答疑信箱,积极向专业老师说疑,求得答疑解惑,并对他们提出教学建议。每科都主动与老师确立课后答疑时间和固定的答疑教室。

·宿舍间成立学习互助小组。班内学习成绩优秀的学生主动帮助学习困难生,共同学习,共同进步。

 

 

5)享受导师制

 班级专业成绩前15名的同学均享受导师制,由学院资深教师进行专业指导、科研项目研究。参与同学受益匪浅,获得3项校级科研立项项目。

  图为导师制开班照片。

 

  图为导师与学员促膝长谈。

 

6)强化师范专业技能训练

  我们建立了四个中学数学教法研究小组,一起讨论课件制作,资源共享;开展了周三师范技能强化培训,在专业老师指导下,努力练习三字一话,演讲技巧和说课评课技能。

 在第36周,由91国产 周超老师为我们进行课堂技巧训练。

 在第711周,由91国产 王金才老师为我们进行解题技巧训练。

 在第1214周,由91国产 周筱洁老师为我们进行粉笔字加强训练。

 

 在第1518周,由凤凰传媒学院王清老师为我们进行普通话发声技巧训练。


 

 

7)优良学风宿舍评比

  良好的宿舍学习环境是同学们安心专业学习一起向上的大本营,每学期班团都开展优良学风宿舍评比,创建并展示优良学风宿舍风貌激励同学共同进步。

  (该宿舍是优良学风宿舍,全部获得学习优秀二等以上奖学金,1人获得国家奖学金,4人获得专项奖学金,3人获得人民综合奖学金,宿舍平均绩点:3972)

8)丰富的支教志愿活动

  在班委带头下,每个同学都自觉主动参与到志愿支教活动中去,积极参与绿地家教社活动,每周分批去杨枝小学进行义务家教活动,积极提升自己的专业思想锻炼专业技能,奉献社会。

  图为志愿家教活动时拍摄的照片。

 


三、学习建设成效

  在2012-2013学年里,一系列的学风举措是我们班级学风建设取得了很好的成果,现将班级学风建设工作总结如下:

  1.近百分百的课堂出勤率:在课堂出勤方面,学习委员负责班级的课堂出勤考察。通过点名和签到等形式,较好的规范了同学们的课堂出勤情况,创建了良好的勤学氛围。图为大二下学期高等几何课程课堂点名单。

 

  2.良好的考级通过率:考级通过率情况为四级:98%,六级:62%,计算机:44%

  3.优异的课业研修成绩:在专业知识学习方面,我们班级同学的平均GPA3.11分,学位课平均绩点3.05,班内学位课绩点最高为4.64,综合测评成绩在85分以上的共有20名同学,整体成绩优异,位于年级前列。(另附表)

  4.学科竞赛获奖和科研创新项目:师范班同学积极参与各类学科竞赛和科研创新项目,并取得了一定的成绩,在美国数学建模比赛中共有3人获得三等奖, 6人参与到大学生创新实验项目,3人参加校课外学术科研基金立项项目。7 人获得校科迪石化挑战杯课外学术竞赛三等奖。


附页:


一、奖学金一览表(略)

 

二、师范班同学学分绩点情况(略)

 

三、等级考试

 

    大学英语四级通过率为98%,六级通过率为62%

 

    计算机等级考试通过率为44%

 

四、学科竞赛获奖情况一览表(略)

 

五、学术科研项目申报情况一览表(略)

 

六、其他各级各类奖项(略)